| Type: | Package |
| Title: | Water Resources System Simulator |
| Depends: | R (≥ 3.0.0), graphics, stats, Hmisc, nloptr |
| Version: | 3.1 |
| Date: | 2022-05-17 |
| Author: | Rezgar Arabzadeh; Parisa Aberi; Kaveh Panaghi; Shahab Araghinejad; Majid Montaseri |
| Maintainer: | Rezgar Arabzadeh <rezgararabzadeh@ut.ac.ir> |
| Description: | Water resources system simulator is a tool for simulation and analysis of large-scale water resources systems. 'WRSS' proposes functions and methods for construction, simulation and analysis of primary storage and hydropower water resources features (e.g. reservoirs, aquifers, and etc.) based on Standard Operating Policy (SOP). |
| License: | GPL-3 |
| Imports: | ggplot2, GGally, network |
| Repository: | CRAN |
| NeedsCompilation: | no |
| Packaged: | 2022-05-29 17:30:51 UTC; rarabzad |
| Date/Publication: | 2022-05-29 18:10:02 UTC |
Water Resources System Simulator
Description
The WRSS is an object-oriented R package, which provides tools for simulation and analysis of large-scale supply and hydropower water resources systems. The package includes functions and methods for building, simulation, and visualization of water resources components.
Details
| Package: | WRSS |
| Type: | Package |
| Version: | 3.0 |
| Date: | 2022-05-17 |
| License: | GPL-3 |
the package includes three major types of functions as follows:
1- functions for construction and manipulatation of water resources features:
- a)
createArea constructor for basin/study area objects
- b)
createJunction constructor for junction objects
- c)
createRiver constructor for reach, river, and channel objects
- d)
createReservoir constructor for reservoir objects
- e)
createDiversion constructor for diversion objects
- f)
createAquifer constructor for aquifer objects
- g)
createDemandSite constructor for demand site objects
- h)
set.as WRSS objects connector
- i)
addObjectToArea adds objects form mentioned above constructors to a basin inherited from class of
createBasin
2- functions for analysis and operation of water resources objects using Standard Operating Policy (SOP):
- a)
riverRouting river operation using
- b)
reservoirRouting reservoir operation
- c)
aquiferRouting aquifer operation
- d)
diversionRouting diversion operation
- e)
sim simulates an objects inherited from class of
createArea- f)
rippl computes no-failure storage volume using the sequent peak algorithm(SPA)
- g)
cap_design computes RRV measures for a range of design parameters
3- functions for performance analysis and visualization.
- a)
plot.sim plots the results of simulations for an object inherited from class of
sim- b)
plot.createArea plots an object from class of
createArea- c)
risk computes risk-based criateria for an object inherited from class of
sim- d)
GOF Goodness of fit function
Author(s)
Rezgar Arabzadeh; Parisa Aberi; Kaveh Panaghi; Shahab Araghinejad; Majid Montaseri
Maintainer: Rezgar Arabzadeh <rezgararabzadeh@ut.ac.ir>
References
Loucks, Daniel P., et al. Water resources systems planning and management: an introduction to methods, models and applications. Paris: Unesco, 2005. Arabzadeh, R.; Aberi, P.; Hesarkazzazi, S.; Hajibabaei, M.; Rauch, W.; Nikmehr, S.; Sitzenfrei, R. WRSS: An Object-Oriented R Package for Large-Scale Water Resources Operation. Water 2021, 13, 3037. https://doi.org/10.3390/w13213037
See Also
Examples
###---------- loading data
data(zarrineh)
###---------- Constructing main features of Zerrineh river basin
Area<-createArea(name='Zerrineh',location='Kurdistan',
simulation=list(start='1900-01-01',
end='1909-12-01',
interval='month'))
###---------- Bukan dam
Q<-zarrineh$bukan$timeSeries[,1]
E<-zarrineh$bukan$timeSeries[,2]
R<-zarrineh$bukan$timeSeries[,3]
D<-zarrineh$bukan$timeSeries[,4]
A<-zarrineh$bukan$timeSeries[,5]
RC<-zarrineh$bukan$ratingCurve
min<-zarrineh$bukan$capacity[1]$min
max<-zarrineh$bukan$capacity[2]$max
bukan<-createReservoir(name='bukan',netEvaporation=E,
initialStorage=max,
geometry=list(deadStorage=min,
capacity=max,
storageAreaTable=RC))
Zerrineh<-createRiver(name='Zerrineh-River',downstream=bukan,discharge=Q)
R<-createDemandSite(name='E1',demandTS=R,suppliers=list(bukan),priority=1)
D<-createDemandSite(name='U1',demandTS=D,suppliers=list(bukan),priority=2)
A<-createDemandSite(name='A1',demandTS=A,suppliers=list(bukan),priority=3)
Area<-addObjectToArea(Area,Zerrineh)
Area<-addObjectToArea(Area,bukan)
Area<-addObjectToArea(Area,R)
Area<-addObjectToArea(Area,D)
Area<-addObjectToArea(Area,A)
###---------- a junction located in Bukan dam upstream
J<-createJunction(name='J1', downstream=Zerrineh)
Area<-addObjectToArea(Area,J)
###---------- Markhuz dam
Q<-zarrineh$Markhuz$timeSeries[,1]
E<-zarrineh$Markhuz$timeSeries[,2]
A<-zarrineh$Markhuz$timeSeries[,3]
RC<-zarrineh$Markhuz$ratingCurve
min<-zarrineh$Markhuz$capacity[1]$min
max<-zarrineh$Markhuz$capacity[2]$max
Markhuz<-createReservoir(name='Markhuz',netEvaporation=E,
downstream=J,initialStorage=max,
geometry=list(deadStorage=min,
capacity=max,
storageAreaTable=RC))
River<-createRiver(name='Markhuz-River',downstream=Markhuz,discharge=Q)
A<-createDemandSite(name='A3',demandTS=A,returnFlowFraction=0.3,
suppliers=list(Markhuz),downstream=J,priority=1)
Area<-addObjectToArea(Area, River)
Area<-addObjectToArea(Area, Markhuz)
Area<-addObjectToArea(Area, A)
###---------- Cheragh Veys dam
Q<-zarrineh$cheraghVeys$timeSeries[,1]
E<-zarrineh$cheraghVeys$timeSeries[,2]
R<-zarrineh$cheraghVeys$timeSeries[,3]
D<-zarrineh$cheraghVeys$timeSeries[,4]
A<-zarrineh$cheraghVeys$timeSeries[,5]
RC<-zarrineh$cheraghVeys$ratingCurve
min<-zarrineh$cheraghVeys$capacity[1]$min
max<-zarrineh$cheraghVeys$capacity[2]$max
cheraghVeys<-createReservoir(name='cheraghVeys',netEvaporation=E,
downstream=J,initialStorage=max,
geometry=list(deadStorage=min,
capacity=max,
storageAreaTable=RC))
River<-createRiver(name='Cheragh Veys-River',downstream=cheraghVeys,discharge=Q)
R<-createDemandSite(name='E2',demandTS=R,returnFlowFraction=1.0,
suppliers=list(cheraghVeys),downstream=J,priority=1)
D<-createDemandSite(name='U2',demandTS=D,returnFlowFraction=0.7,
suppliers=list(cheraghVeys),downstream=J,priority=2)
A<-createDemandSite(name='A2',demandTS=A,returnFlowFraction=0.3,
suppliers=list(cheraghVeys),downstream=J,priority=3)
Area<-addObjectToArea(Area, River)
Area<-addObjectToArea(Area, cheraghVeys)
Area<-addObjectToArea(Area, R)
Area<-addObjectToArea(Area, D)
Area<-addObjectToArea(Area, A)
###---------- Sonata dam
Q<-zarrineh$Sonata$timeSeries[,1]
E<-zarrineh$Sonata$timeSeries[,2]
R<-zarrineh$Sonata$timeSeries[,3]
A<-zarrineh$Sonata$timeSeries[,4]
RC<-zarrineh$Sonata$ratingCurve
min<-zarrineh$Sonata$capacity[1]$min
max<-zarrineh$Sonata$capacity[2]$max
Sonata<-createReservoir(name='Sonata',netEvaporation=E,downstream=J,
initialStorage=max,
geometry=list(deadStorage=min,
capacity=max,
storageAreaTable=RC))
River<-createRiver(name='Sonata-River',downstream=Sonata,discharge=Q)
R<-createDemandSite(name='E3',demandTS=R,returnFlowFraction=1.0,
suppliers=list(Sonata),downstream=J,priority=1)
A<-createDemandSite(name='A4',demandTS=A,returnFlowFraction=0.3,
suppliers=list(Sonata),downstream=J,priority=2)
Area<-addObjectToArea(Area, River)
Area<-addObjectToArea(Area, Sonata)
Area<-addObjectToArea(Area, R)
Area<-addObjectToArea(Area, A)
###---------- Sarogh dam
Q<-zarrineh$Sarogh$timeSeries[,1]
E<-zarrineh$Sarogh$timeSeries[,2]
D<-zarrineh$Sarogh$timeSeries[,3]
A<-zarrineh$Sarogh$timeSeries[,4]
RC<-zarrineh$Sarogh$ratingCurve
min<-zarrineh$Sarogh$capacity[1]$min
max<-zarrineh$Sarogh$capacity[2]$max
Sarogh<-createReservoir(name='Sarogh',netEvaporation=E,downstream=J,
initialStorage=max,
geometry=list(deadStorage=min,
capacity=max,
storageAreaTable=RC))
River<-createRiver(name='Sarogh-River',downstream=Sarogh,discharge=Q)
D<-createDemandSite(name='U3',demandTS=D,returnFlowFraction=0.7,
suppliers=list(Sarogh),downstream=J,priority=1)
A<-createDemandSite(name='A5',demandTS=A,returnFlowFraction=0.3,
suppliers=list(Sarogh),downstream=J,priority=2)
Area<-addObjectToArea(Area, River)
Area<-addObjectToArea(Area, Sarogh)
Area<-addObjectToArea(Area, D)
Area<-addObjectToArea(Area, A)
## Not run:
plot(Area)
## End(Not run)
plot(sim(Area))
Goodness of fit
Description
this function calculates the goodness of fit (gof) using chi-squared test.
Usage
GOF(basin,object,observed)
Arguments
basin |
An object from class of |
object |
An object from either of classes of |
observed |
A vector of observed time series. |
Value
A list with class "htest".
Author(s)
Rezgar Arabzadeh
See Also
Examples
J1<-createJunction(name="j1")
Res1<-createReservoir(name="res1",type='storage',
priority=1,netEvaporation=rnorm(120,0.5,0.1),
geometry=list(deadStorage= 10 ,capacity= 90 ,
storageAreaTable= cbind(seq(0,90,10),seq(0,9,1))))
Res2<-createReservoir(name="res2",type='storage',
priority=2,netEvaporation=rnorm(120,0.5,0.1),
geometry=list(deadStorage= 10 ,capacity= 90 ,
storageAreaTable= cbind(seq(0,90,10),seq(0,9,1))))
R1<-createRiver(name="river1",discharge=rnorm(120,5,1.5))
R2<-createRiver(name="river2",discharge=rnorm(120,5,1.5))
waterVariation<-round(sin(seq(0,pi,length.out=12))*
100/sum(sin(seq(0,pi,length.out=12))))
D1<-createDemandSite(name ="Agri1",
demandParams=list(waterUseRate=1,
waterVariation=waterVariation,
cropArea=1000),
returnFlowFraction =0.2,priority=1)
D2<-createDemandSite(name ="Agri2",
demandParams=list(waterUseRate=1,
waterVariation=waterVariation,
cropArea=1000),
returnFlowFraction =0.2,priority=2)
D3<-createDemandSite(name ="Agri3",
demandParams=list(waterUseRate=1,
waterVariation=waterVariation,
cropArea=1000),
returnFlowFraction =0.2,priority=1)
area<-createArea(name="unknown",location="unknown",
simulation=list(start='2000-01-01',
end ='2000-04-29',
interval='day'))
R1<-set.as(Res1,R1,'downstream')
R2<-set.as(Res2,R2,'downstream')
Res1<-set.as(J1,Res1,'downstream')
Res2<-set.as(J1,Res2,'downstream')
D1<-set.as(J1,D1,'downstream')
D2<-set.as(J1,D2,'downstream')
D3<-set.as(J1,D3,'downstream')
D1<-set.as(Res1,D1,'supplier')
D2<-set.as(Res1,D2,'supplier')
D2<-set.as(Res2,D2,'supplier')
D3<-set.as(Res2,D3,'supplier')
area<-addObjectToArea(area,R1)
area<-addObjectToArea(area,R2)
area<-addObjectToArea(area,Res1)
area<-addObjectToArea(area,Res2)
area<-addObjectToArea(area,D1)
area<-addObjectToArea(area,D2)
area<-addObjectToArea(area,D3)
area<-addObjectToArea(area,J1)
## Not run:
plot(area)
## End(Not run)
simulated<-sim(area)
observed<-apply(simulated$operation$operation$junctions[[1]]$operation$outflow,1,sum)
observed<-observed+rnorm(length(observed),mean(observed)*0.2,sd(observed)*0.1)
GOF(simulated,J1,observed)
base function for class of GOF
Description
this function calculates the goodness of fit (gof) using chi-squared test.
Usage
## S3 method for class 'base'
GOF(basin,object,observed)
Arguments
basin |
An object from class of |
object |
An object from either of classes of |
observed |
A vector of observed time series. |
Value
A list with class "htest".
Author(s)
Rezgar Arabzadeh
See Also
default function for class of GOF
Description
this function calculates the goodness of fit (gof) using chi-squared test.
Usage
## Default S3 method:
GOF(basin,object,observed)
Arguments
basin |
An object from class of |
object |
An object from either of classes of |
observed |
A vector of observed time series. |
Value
A list with class "htest".
Author(s)
Rezgar Arabzadeh
See Also
Adds a feature to area
Description
This function adds objects from the basin primary features to the object inherited from class of createArea.
Usage
addObjectToArea(area, object)
Arguments
area |
An object inherited from |
object |
An objects inherited from any of the following constructors: |
Details
The examples included in this documentation show construction and simulation of primary features of a water resources system using WRSS package.
The Figure below presents schematic layouts attributed to the examples at the rest of the page:
Value
an object from class of createArea
Author(s)
Rezgar Arabzadeh
References
Loucks, Daniel P., et al. Water resources systems planning and management: an introduction to methods, models and applications. Paris: Unesco, 2005.
See Also
Examples
#--------------------1st Example--------------------
R<-createRiver(name="river1",discharge=rnorm(120,5,1.5))
Res<-createReservoir(name="res3",type='storage',
priority=1,netEvaporation=rnorm(120,0.5,0.1),
geometry=list(deadStorage= 10 ,capacity= 90 ,
storageAreaTable= cbind(seq(0,90,10),seq(0,9,1))))
waterVariation<-round(sin(seq(0,pi,length.out=12))*
100/sum(sin(seq(0,pi,length.out=12))))
D<-createDemandSite(name ="Agri1",
demandParams=list(waterUseRate=1,
waterVariation=waterVariation,
cropArea=1000))
R<-set.as(Res,R,'downstream')
D<-set.as(Res,D,'supplier')
area<-createArea(name="unknown",location="unknown",
simulation=list(start='2000-01-01',
end ='2000-04-29',
interval='day'))
area<-addObjectToArea(area,R)
area<-addObjectToArea(area,Res)
area<-addObjectToArea(area,D)
## Not run:
plot(area)
simulated<-sim(area)
plot(simulated)
## End(Not run)
#--------------------2nd Example--------------------
Res<-createReservoir(name="res3",type='storage',
priority=1,netEvaporation=rnorm(120,0.5,0.1),
geometry=list(deadStorage= 10 ,capacity= 90 ,
storageAreaTable= cbind(seq(0,90,10),seq(0,9,1))))
R<-createRiver(name="river1",discharge=rnorm(120,5,1.5))
waterVariation<-round(sin(seq(0,pi,length.out=12))*
100/sum(sin(seq(0,pi,length.out=12))))
D1<-createDemandSite(name ="Agri1",
demandParams=list(waterUseRate=1,
waterVariation=waterVariation,
cropArea=1000),
returnFlowFraction =0.2,priority=1)
D2<-createDemandSite(name ="Agri2",
demandParams=list(waterUseRate=1,
waterVariation=waterVariation,
cropArea=1000),
returnFlowFraction =0.2,priority=1)
R<-set.as(Res,R,'downstream')
D1<-set.as(Res,D1,'supplier')
D2<-set.as(Res,D2,'supplier')
area<-createArea(name="unknown",location="unknown",
simulation=list(start='2000-01-01',
end ='2000-04-29',
interval='day'))
area<-addObjectToArea(area,R)
area<-addObjectToArea(area,Res)
area<-addObjectToArea(area,D1)
area<-addObjectToArea(area,D2)
## Not run:
plot(area)
simulated<-sim(area)
plot(simulated)
## End(Not run)
#--------------------3rd Example--------------------
J1<-createJunction(name="j1")
Res1<-createReservoir(name="res1",type='storage',
priority=1,netEvaporation=rnorm(120,0.5,0.1),
geometry=list(deadStorage= 10 ,capacity= 90 ,
storageAreaTable= cbind(seq(0,90,10),seq(0,9,1))))
Res2<-createReservoir(name="res2",type='storage',
priority=2,netEvaporation=rnorm(120,0.5,0.1),
geometry=list(deadStorage= 10 ,capacity= 90 ,
storageAreaTable= cbind(seq(0,90,10),seq(0,9,1))))
R1<-createRiver(name="river1",discharge=rnorm(120,5,1.5))
R2<-createRiver(name="river2",discharge=rnorm(120,5,1.5))
waterVariation<-round(sin(seq(0,pi,length.out=12))*
100/sum(sin(seq(0,pi,length.out=12))))
D1<-createDemandSite(name ="Agri1",
demandParams=list(waterUseRate=1,
waterVariation=waterVariation,
cropArea=1000),
returnFlowFraction =0.2,priority=1)
D2<-createDemandSite(name ="Agri2",
demandParams=list(waterUseRate=1,
waterVariation=waterVariation,
cropArea=1000),
returnFlowFraction =0.2,priority=2)
D3<-createDemandSite(name ="Agri3",
demandParams=list(waterUseRate=1,
waterVariation=waterVariation,
cropArea=1000),
returnFlowFraction =0.2,priority=1)
area<-createArea(name="unknown",location="unknown",
simulation=list(start='2000-01-01',
end ='2000-04-29',
interval='day'))
R1<-set.as(Res1,R1,'downstream')
R2<-set.as(Res2,R2,'downstream')
Res1<-set.as(J1,Res1,'downstream')
Res2<-set.as(J1,Res2,'downstream')
D1<-set.as(J1,D1,'downstream')
D2<-set.as(J1,D2,'downstream')
D3<-set.as(J1,D3,'downstream')
D1<-set.as(Res1,D1,'supplier')
D2<-set.as(Res1,D2,'supplier')
D2<-set.as(Res2,D2,'supplier')
D3<-set.as(Res2,D3,'supplier')
area<-addObjectToArea(area,R1)
area<-addObjectToArea(area,R2)
area<-addObjectToArea(area,Res1)
area<-addObjectToArea(area,Res2)
area<-addObjectToArea(area,D1)
area<-addObjectToArea(area,D2)
area<-addObjectToArea(area,D3)
area<-addObjectToArea(area,J1)
## Not run:
plot(area)
simulated<-sim(area)
plot(simulated)
## End(Not run)
#--------------------4th Example--------------------
J1<-createJunction(name="j1")
Res1<-createReservoir(name="res1",type='storage',
priority=1,netEvaporation=rnorm(120,0.5,0.1),downstream =J1 ,
geometry=list(deadStorage= 10 ,capacity= 90 ,
storageAreaTable= cbind(seq(0,90,10),seq(0,9,1))))
Auq1<-createAquifer(name="Aquifer1",area=100,volume=5000,
rechargeTS=rnorm(120,10,3),Sy=0.1,
leakageFraction=0.02,leakageObject=J1,priority=2)
waterVariation<-round(sin(seq(0,pi,length.out=12))*
100/sum(sin(seq(0,pi,length.out=12))))
R1<-createRiver(name="river1",downstream=Res1,discharge=rnorm(120,5,1.5))
R2<-createRiver(name="river2",downstream=Auq1,discharge=rnorm(120,5,1.5))
D1<-createDemandSite(name ="Agri1",
demandParams=list(waterUseRate=1,
waterVariation=waterVariation,
cropArea=1000),
returnFlowFraction =0.2,suppliers=list(Res1,Auq1),
downstream=J1,priority=1)
D2<-createDemandSite(name ="Agri2",
demandParams=list(waterUseRate=1,
waterVariation=waterVariation,
cropArea=1000),
returnFlowFraction =0.2,suppliers=list(Res1,Auq1),
downstream=J1,priority=2)
D3<-createDemandSite(name ="Agri3",
demandParams=list(waterUseRate=1,
waterVariation=waterVariation,
cropArea=1000),
returnFlowFraction =0.2,suppliers=list(Res1,Auq1),
downstream=J1,priority=1)
area<-createArea(name="unknown",location="unknown",
simulation=list(start='2000-01-01',
end ='2000-04-29',
interval='day'))
area<-addObjectToArea(area,R1)
area<-addObjectToArea(area,R2)
area<-addObjectToArea(area,Res1)
area<-addObjectToArea(area,Auq1)
area<-addObjectToArea(area,D1)
area<-addObjectToArea(area,D2)
area<-addObjectToArea(area,D3)
area<-addObjectToArea(area,J1)
## Not run:
plot(area)
simulated<-sim(area)
plot(simulated)
## End(Not run)
#--------------------5th Example--------------------
J1<-createJunction(name="junction1")
Res1<-createReservoir(name="res1",type='storage',
priority=1,netEvaporation=rnorm(120,0.5,0.1),
geometry=list(deadStorage= 10 ,capacity= 90 ,
storageAreaTable= cbind(seq(0,90,10),seq(0,9,1))))
Auq1<-createAquifer(name="Aquifer1",area=100,volume=5000,
rechargeTS=rnorm(120,10,3),Sy=0.1,priority=2)
waterVariation<-round(sin(seq(0,pi,length.out=12))*
100/sum(sin(seq(0,pi,length.out=12))))
R1<-createRiver(name="River1",
downstream=Res1,discharge=rnorm(120,20,3),
seepageFraction=0.1,seepageObject=Auq1)
D1<-createDemandSite(name ="Agri1",
demandParams=list(waterUseRate=1,
waterVariation=waterVariation,
cropArea=1000),
returnFlowFraction =0.2,suppliers=list(Res1),
downstream=J1,priority=1)
D2<-createDemandSite(name ="Agri2",
demandParams=list(waterUseRate=1,
waterVariation=waterVariation,
cropArea=1000),
returnFlowFraction =0.2,suppliers=list(Res1,Auq1),
downstream=J1,priority=2)
D3<-createDemandSite(name ="Agri3",
demandParams=list(waterUseRate=1,
waterVariation=waterVariation,
cropArea=1000),
returnFlowFraction =0.2,suppliers=list(R1),
downstream=Res1,priority=2)
D4<-createDemandSite(name ="Agri4",
demandParams=list(waterUseRate=1,
waterVariation=waterVariation,
cropArea=1000),
returnFlowFraction =0.2,suppliers=list(R1),
downstream=Res1,priority=1)
area<-createArea(name="unknown",location="unknown",
simulation=list(start='2000-01-01',
end ='2000-04-29',
interval='day'))
area<-addObjectToArea(area,R1)
area<-addObjectToArea(area,Res1)
area<-addObjectToArea(area,Auq1)
area<-addObjectToArea(area,D1)
area<-addObjectToArea(area,D2)
area<-addObjectToArea(area,D3)
area<-addObjectToArea(area,D4)
area<-addObjectToArea(area,J1)
## Not run:
plot(area)
simulated<-sim(area)
plot(simulated)
## End(Not run)
#--------------------6th Example--------------------
Auq1<-createAquifer(name="Aquifer1",area=100,volume=5000,
rechargeTS=rnorm(120,10,3),Sy=0.1)
waterVariation<-round(sin(seq(0,pi,length.out=12))*
100/sum(sin(seq(0,pi,length.out=12))))
D0<-createDemandSite(name ="Agri0",
demandParams=list(waterUseRate=1,
waterVariation=waterVariation,
cropArea=1000),priority=1)
Div1<-createDiversion(name="Div1",capacity=10)
J2<-createJunction(name="junc2")
Res2<-createReservoir(name="res2",type='storage',
priority=1,netEvaporation=rnorm(120,0.5,0.1),
geometry=list(deadStorage= 10 ,capacity= 90 ,
storageAreaTable= cbind(seq(0,90,10),seq(0,9,1))))
R2<-createRiver(name="river2",discharge=rnorm(120,12,3))
D3<-createDemandSite(name ="Agri3",
demandParams=list(waterUseRate=1,
waterVariation=waterVariation,
cropArea=1000),
returnFlowFraction =0.2,priority=2)
J1<-createJunction(name="junc1")
Res1<-createReservoir(name="res1",type='storage',
priority=1,netEvaporation=rnorm(120,0.5,0.1),
geometry=list(deadStorage= 10 ,capacity= 90 ,
storageAreaTable= cbind(seq(0,90,10),seq(0,9,1))))
R1<-createRiver(name="river1",discharge=rnorm(120,5,1))
D2<-createDemandSite(name ="Agri2",
demandParams=list(waterUseRate=1,
waterVariation=waterVariation,
cropArea=1000),
returnFlowFraction =0.2,priority=2)
D1<-createDemandSite(name ="Agri1",
demandParams=list(waterUseRate=1,
waterVariation=waterVariation,
cropArea=1000),
returnFlowFraction =0.2,priority=1)
area<-createArea(name="unknown",location="unknown",
simulation=list(start='2000-01-01',
end ='2000-04-29',
interval='day'))
R1<-set.as(Res1,R1,'downstream')
R2<-set.as(Res2,R2,'downstream')
Res1<-set.as(J1,Res1,'downstream')
Res2<-set.as(J2,Res2,'downstream')
J1<-set.as(Div1,J1,'downstream')
J2<-set.as(Auq1,J2,'downstream')
Div1<-set.as(Auq1,Div1,'divertObject')
D1<-set.as(J1,D1,'downstream')
D2<-set.as(J1,D2,'downstream')
D3<-set.as(J2,D3,'downstream')
D1<-set.as(Res1,D1,'supplier')
D2<-set.as(Res1,D2,'supplier')
D2<-set.as(Res2,D2,'supplier')
D3<-set.as(Res2,D3,'supplier')
D0<-set.as(Auq1,D0,'supplier')
area<-addObjectToArea(area,R1)
area<-addObjectToArea(area,R2)
area<-addObjectToArea(area,Res1)
area<-addObjectToArea(area,Res2)
area<-addObjectToArea(area,D0)
area<-addObjectToArea(area,D1)
area<-addObjectToArea(area,D2)
area<-addObjectToArea(area,D3)
area<-addObjectToArea(area,Div1)
area<-addObjectToArea(area,Auq1)
area<-addObjectToArea(area,J1)
area<-addObjectToArea(area,J2)
simulated<-sim(area)
## Not run:
plot(area)
plot(simulated)
## End(Not run)
base function for aquifer simulation
Description
Given a sort of demand(s), aquiferRouting function simulates a lumped and simple model of an unconfined aquifer under an optional givn recharge time series, rechargeTS, and specific yield, Sy.
Usage
aquiferRouting(demand, priority = NA, area, volume,
rechargeTS = NA, leakageFraction = NA,
initialStorage = NA, Sy, simulation)
Arguments
demand |
(optional) A matrix: is column-wise matrix of demands, at which the rows present demands for each monthly time step and columns are for different individual demand sites (MCM). |
priority |
(optional) A vector: is a vector of priorities associated to |
area |
The area of aquifer (Km^2) |
volume |
The aquifer volume (MCM) |
rechargeTS |
(optional) A vector : a vector of water flowing into the aquifer (MCM) |
leakageFraction |
(optional) The leakage coeffcient of aquifer storage. The leakage is computed as the product of |
initialStorage |
(optional) The initial volume of aquifer at the first step of the simulation (MCM). If missing, the function iterates to carry over the aquifer |
Sy |
Specific yield (default: 0.1) |
simulation |
A list: |
Value
the aquiferRouting function returns a list of objects as bellow:
-
release: a matrix of release(s) equivalant to eachdemand(MCM) -
leakage: a vector of leakage time series (MCM) -
storage: a vector of storage time series (MCM)
Author(s)
Rezgar Arabzadeh
References
Mart nez-Santos, P., and J. M. Andreu. "Lumped and distributed approaches to model natural recharge in semiarid karst aquifers." Journal of hydrology 388.3 (2010): 389-398.
See Also
Examples
area <-200
leakageFraction<-0.01
Sy <-0.15
volume <-20000
priority <-c(3,1,1,2)
rechargeTS <-rnorm(120,60,8)
demand <-matrix(rnorm(480,10,3),120)
simulation <-list(start='2000-01-01',end='2009-12-29',interval='month')
res<-
aquiferRouting(demand =demand ,
priority =priority ,
area =area ,
volume =volume ,
rechargeTS =rechargeTS ,
leakageFraction=leakageFraction,
Sy =Sy ,
simulation =simulation)
plot(res$storage$storage,ylab='Storage (MCM)',xlab='time steps(month)',type='o')
Constructor for class of cap_design
Description
Calculates the RRV measures for multiple design candidates.
Usage
cap_design(area,params,w,plot)
Arguments
area |
An object from class of |
params |
A list of list(s), which each sub-list can contains an object from either of classes |
w |
(optional) A vector of weights of sustainability indices summing 1 with length of equal with the number of demand site objects built-in |
plot |
(optional) logical: plot the resault or not. The default is |
Value
A matrix of RRV and sustainability index proposed by Hashemitto et al. (1982) and Loucks (1997).
Author(s)
Rezgar Arabzadeh
References
Hashimoto, T., Stedinger, J. R., & Loucks, D. P. (1982). Reliability, resiliency, and vulnerability criteria for water resource system performance evaluation. Water resources research, 18(1), 14-20. Loucks, D. P. (1997). Quantifying trends in system sustainability. Hydrological Sciences Journal, 42(4), 513-530.
See Also
Examples
Res1<-createReservoir(name="res1",type='storage',
priority=1,netEvaporation=rnorm(120,0.5,0.1),
geometry=list(deadStorage= 10 ,capacity= 50 ,
storageAreaTable= cbind(seq(0,90,10),seq(0,9,1))))
R1<-createRiver(name="river1",discharge=rnorm(120,25,1.5))
waterVariation<-round(sin(seq(0,pi,length.out=12))*
100/sum(sin(seq(0,pi,length.out=12))))
D1<-createDemandSite(name ="Agri1",
demandParams=list(waterUseRate=1,
waterVariation=waterVariation,
cropArea=500),
returnFlowFraction =0.2,priority=2)
area<-createArea(name="unknown",location="unknown",
simulation=list(start='2000-01-01',
end ='2000-04-29',
interval='day'))
R1<-set.as(Res1,R1,'downstream')
D1<-set.as(Res1,D1,'supplier')
area<-addObjectToArea(area,R1)
area<-addObjectToArea(area,Res1)
area<-addObjectToArea(area,D1)
params<-list(
list(Res1,seq(0.5,1.5,0.1))
)
cap_design(area,params)
base function for class of cap_design
Description
Calculates the RRV measures for multiple design candidates.
Usage
## S3 method for class 'base'
cap_design(area,params,w,plot)
Arguments
area |
An object from class of |
params |
A list of list(s), which each sub-list can contains an object from either of classes |
w |
(optional) A vector of weights of sustainability indices summing 1 with length of equal with the number of demand site objects built-in |
plot |
(optional) logical: plot the resault or not. The default is |
Value
A matrix of RRV and sustainability index proposed by Hashemitto et al. (1982) and Loucks (1997).
Author(s)
Rezgar Arabzadeh
References
Hashimoto, T., Stedinger, J. R., & Loucks, D. P. (1982). Reliability, resiliency, and vulnerability criteria for water resource system performance evaluation. Water resources research, 18(1), 14-20. Loucks, D. P. (1997). Quantifying trends in system sustainability. Hydrological Sciences Journal, 42(4), 513-530.
See Also
default function for class of cap_design
Description
Calculates the RRV measures for multiple design candidates.
Usage
## Default S3 method:
cap_design(area,params,w=NA,plot=TRUE)
Arguments
area |
An object from class of |
params |
A list of list(s), which each sub-list can contains an object from either of classes |
w |
(optional) A vector of weights of sustainability indices summing 1 with length of equal with the number of demand site objects built-in |
plot |
(optional) logical: plot the resault or not. The default is |
Value
A matrix of RRV and sustainability index proposed by Hashemitto et al. (1982) and Loucks (1997).
Author(s)
Rezgar Arabzadeh
References
Hashimoto, T., Stedinger, J. R., & Loucks, D. P. (1982). Reliability, resiliency, and vulnerability criteria for water resource system performance evaluation. Water resources research, 18(1), 14-20. Loucks, D. P. (1997). Quantifying trends in system sustainability. Hydrological Sciences Journal, 42(4), 513-530.
See Also
Constructor for class of createAquifer
Description
this function constructs an object from class of createAquifer that prescribes a simplified lupmped model of unconfined aquifer.
Usage
createAquifer(name, area, volume,
rechargeTS, Sy, leakageFraction,
initialStorage, leakageObject, priority)
Arguments
name |
(optional) A string: the name of the aquifer |
area |
The area of aquifer (Km^2) |
volume |
The aquifer volume (MCM) |
rechargeTS |
(optional) A vector : a vector of water flowing into the aquifer (MCM) |
Sy |
Specific yield (default: 0.1) |
leakageFraction |
(optional) The leakage coeffcient of aquifer storage. The leakage is computed as the product of |
initialStorage |
(optional) The initial volume of aquifer in the first step of the simulation (MCM). If missing, the function iterates to carry over the aquifer. |
leakageObject |
(optional) an object; from either of classes of |
priority |
(optional) An integer: the supplying priority. |
Value
An object from class of createAquifer
Author(s)
Rezgar Arabzadeh
References
Mart nez-Santos, P., and J. M. Andreu. "Lumped and distributed approaches to model natural recharge in semiarid karst aquifers." Journal of hydrology 388.3 (2010): 389-398.
See Also
base function for class of createAquifer
Description
this function constructs an object from class of createAquifer that prescribes a simplified lupmped model of unconfined aquifer.
Usage
## S3 method for class 'base'
createAquifer(name, area, volume,
rechargeTS, Sy,leakageFraction,
initialStorage, leakageObject, priority)
Arguments
name |
(optional) A string: the name of the aquifer |
area |
The area of aquifer (Km^2) |
volume |
The aquifer volume (MCM) |
rechargeTS |
(optional) A vector : a vector of water flowing into the aquifer (MCM) |
Sy |
Specific yield (default: 0.1) |
leakageFraction |
(optional) The leakage coeffcient of aquifer storage. The leakage is computed as the product of |
initialStorage |
(optional) The initial volume of aquifer in the first step of the simulation (MCM). If missing, the function iterates to carry over the aquifer. |
leakageObject |
(optional) an object; from either of classes of |
priority |
(optional) An integer: the supplying priority. Is a value in [1, 99] interval. If missing, the |
Value
An object from class of list
See Also
default function for class of createAquifer
Description
this function constructs an object from class of createAquifer that prescribes a simplified lupmped model of unconfined aquifer.
Usage
## Default S3 method:
createAquifer(name = "Aquifer1",
area ,
volume ,
rechargeTS = NA ,
Sy = 0.1,
leakageFraction = NA ,
initialStorage = NA ,
leakageObject = NA ,
priority = NA)
Arguments
name |
(optional) A string: the name of the aquifer |
area |
The area of aquifer (Km^2) |
volume |
The aquifer volume (MCM) |
rechargeTS |
(optional) A vector : a vector of water flowing into the aquifer (MCM) |
Sy |
Specific yield (default: 0.1) |
leakageFraction |
(optional) The leakage coeffcient of aquifer storage. The leakage is computed as the product of |
initialStorage |
(optional) The initial volume of aquifer in the first step of the simulation (MCM). If missing, the function iterates to carry over the aquifer. |
leakageObject |
(optional) an object; from either of classes of |
priority |
(optional) An integer: the supplying priority. |
Value
An object from class of createAquifer
See Also
Constructor for class of createArea
Description
this function constructs an object from class of createArea, supporting objects inherited from any of the folowing classes: createAquifer, createDemandSite, createDiversion, createJunction, createReservoir,and createRiver.
Usage
createArea(name, location, simulation)
Arguments
name |
(optional) A string: the name of the aquifer |
location |
(optional) A string: the physical location of |
simulation |
A list: |
Value
An object from class of createArea
Author(s)
Rezgar Arabzadeh
See Also
base function for class of createArea
Description
this function constructs an object from class of createArea, supporting objects inherited from any of the folowing classes: createAquifer, createDemandSite, createDiversion, createJunction, createReservoir,and createRiver.
Usage
## S3 method for class 'base'
createArea(name, location, simulation)
Arguments
name |
(optional) A string: the name of the aquifer |
location |
(optional) A string: the physical location of |
simulation |
A list: |
Value
An object from class of list
See Also
default function for class of createArea
Description
this function constructs an object from class of createArea, supporting objects inherited from the any of folowing classes: createAquifer, createDemandSite, createDiversion, createJunction, createReservoir,and createRiver.
Usage
## Default S3 method:
createArea(name = "unknown", location = "unknown",
simulation = list(start = NULL, end = NULL, interval=NULL))
Arguments
name |
(optional) A string: the name of the aquifer |
location |
(optional) A string: the physical location of |
simulation |
A list: |
Value
An object from class of createArea
See Also
Constructor for class of createDemandSite
Description
this function constructs an object from class of createDemandSite, which represents a demand site such as domestic, agricultural, and etc, with a specified demand time series.
Usage
createDemandSite(name, demandTS, demandParams,
returnFlowFraction, suppliers,
downstream, priority)
Arguments
name |
(optional) A string: the name of the demand site |
demandTS |
A vector: a vector of demand time series (MCM). If |
demandParams |
A list: If
|
returnFlowFraction |
(optional) |
suppliers |
(optional) A list of object(s) inherited from the folowing classes: |
downstream |
(optional) An object from either of classes of |
priority |
(optional) An integer: the priority to be supplied. A value in [1, 99] interval. |
Value
An object from class of createDemandSite
Author(s)
Rezgar Arabzadeh
See Also
base function for class of createDemandSite
Description
this function constructs an object from class of createDemandSite, which represents a demand site such as domestic, agricultural, and etc, with a specified demand time series.
Usage
## S3 method for class 'base'
createDemandSite(name, demandTS, demandParams,
returnFlowFraction, suppliers,
downstream, priority)
Arguments
name |
(optional) A string: the name of the demand site |
demandTS |
A vector: a vector of demand time series (MCM). If |
demandParams |
A list: If
|
returnFlowFraction |
(optional) |
suppliers |
(optional) A list of object(s) inherited from the folowing classes: |
downstream |
(optional) An object from either of classes of |
priority |
(optional) An integer: the priority to be supplied. A value in [1, 99] interval. |
Value
An object from class of list
See Also
default function for class of createDemandSite
Description
this function constructs an object from class of createDemandSite, which represents a demand site such as domestic, agricultural, and etc, with a specified demand time series.
Usage
## Default S3 method:
createDemandSite(name ="Unknown",
demandTS =NA ,
demandParams=list(waterUseRate=NULL ,
waterVariation=NULL ,
cropArea=NULL) ,
returnFlowFraction =0.0 ,
suppliers = NA ,
downstream =NA ,
priority =NA)
Arguments
name |
(optional) A string: the name of the demand site |
demandTS |
A vector: a vector of demand time series (MCM). If |
demandParams |
A list: If
|
returnFlowFraction |
(optional) |
suppliers |
(optional) A list of object(s) inherited from the folowing classes: |
downstream |
(optional) An object from either of classes of |
priority |
(optional) An integer: the priority to be supplied. A value in [1, 99] interval. |
Value
An object from class of createDemandSite
See Also
Constructor for class of createDiversion
Description
this function constructs an object from class of createDiversion, acting as a diversion dam which is able to divert water up to a specified capacity.
Usage
createDiversion(name, capacity,
divertObject, downstream, priority)
Arguments
name |
(optional) A string: the name of the diversion |
capacity |
The maximum capacity of diversion dam (CMS). |
divertObject |
(optional) An object from either of classes of |
downstream |
(optional) An object from either of classes of |
priority |
(optional) An integer: the supplying priority. |
Value
An object from class of createDiversion
Author(s)
Rezgar Arabzadeh
See Also
base function for class of createDiversion
Description
this function constructs an object from class of createDiversion, acting as a diversion dam which is able to divert water up to a specified capacity.
Usage
## S3 method for class 'base'
createDiversion(name, capacity,
divertObject, downstream, priority)
Arguments
name |
(optional) A string: the name of the diversion |
capacity |
The maximum capacity of diversion dam (CMS). |
divertObject |
(optional) An object from either of classes of |
downstream |
(optional) An object from either of classes of |
priority |
(optional) An integer: the supplying priority. |
Value
An object from class of list
See Also
default function for class of createDiversion
Description
this function constructs an object from class of createDiversion, acting as a diversion dam which is able to divert water up to a specified capacity.
Usage
## Default S3 method:
createDiversion(name = "Div1",
capacity ,
divertObject = NA,
downstream = NA,
priority = NA)
Arguments
name |
(optional) A string: the name of the diversion |
capacity |
The maximum capacity of diversion dam (CMS). |
divertObject |
(optional) An object from either of classes of |
downstream |
(optional) An object from either of classes of |
priority |
(optional) An integer: the supplying priority. |
Value
An object from class of createDiversion
See Also
Constructor for class of createJunction
Description
this function constructs an object from class of createDiversion, acting as a junction in the basin which is able to aggregate outflow water from upper tributaries and/or objects in the upstream.
Usage
createJunction(name, downstream)
Arguments
name |
(optional) A string: the name of the junction |
downstream |
(optional) An object from either of classes of |
Value
An object from class of createJunction
Author(s)
Rezgar Arabzadeh
See Also
base function for class of createJunction
Description
this function constructs an object from class of createDiversion, acting as a junction in the basin which is able to aggregate outflow water from upper tributaries and/or objects in the upstream.
Usage
## S3 method for class 'base'
createJunction(name, downstream)
Arguments
name |
(optional) A string: the name of the junction |
downstream |
(optional) An object from either of classes of |
Value
An object from class of list
See Also
default function for class of createJunction
Description
this function constructs an object from class of createDiversion, acting as a junction in the basin which is able to aggregate outflow water from upper tributaries and/or objects in the upstream.
Usage
## Default S3 method:
createJunction(name = "junc1", downstream = NA)
Arguments
name |
(optional) A string: the name of the junction |
downstream |
(optional) An object from either of classes of |
Value
An object from class of list
See Also
Constructor for class of createReservoir
Description
this function constructs an object from class of createReservoir, which is able to simulate a storage reservoir under given a sort of demand(s).
Usage
createReservoir(type,
name,
priority,
downstream,
netEvaporation,
seepageFraction,
seepageObject,
geometry,
plant,
penstock,
initialStorage)
Arguments
type |
A string: the type of the reservoir being instantiated: by default 'storage', however, it can be 'hydropower' |
name |
(optional) A string: the name of the reservoir. |
priority |
(optional) An integer: the supplying priority. |
downstream |
(optional) An object; from either of classes of |
netEvaporation |
A vector: is a vector of net evaporation depth time series at the location of dam site (meter). If omitted, the evaporation is assumed to be zero. |
seepageFraction |
(optional) The seepage coeffcient of reservoir storage. The seepage is computed as the product of |
seepageObject |
(optional) An object; from either of classes of |
geometry |
A list of reservoir geometric specifications:
|
plant |
A list of power plant specifications. It is provided if
|
penstock |
(optional) A list of penstock specifications. It is provided if
|
initialStorage |
(optional) The initial stored water at the reservoir in the first step of the simulation (MCM). If is missing the the function iterate to carry over the reservoir. |
Value
An object from class of createReservoir
Author(s)
Rezgar Arabzadeh
See Also
base function for class of createReservoir
Description
this function constructs an object from class of createReservoir, which is able to simulate a storage reservoir under given a sort of demand(s).
Usage
## S3 method for class 'base'
createReservoir(type,
name,
priority,
downstream,
netEvaporation,
seepageFraction,
seepageObject,
geometry,
plant,
penstock,
initialStorage)
Arguments
type |
A string: the type of the reservoir being instantiated: by default 'storage', however, it can be 'hydropower' |
name |
(optional) A string: the name of the reservoir. |
priority |
(optional) An integer: the supplying priority. |
downstream |
(optional) An object; from either of classes of |
netEvaporation |
A vector: is a vector of net evaporation depth time series at the location of dam site (meter). If omitted, the evaporation is assumed to be zero. |
seepageFraction |
(optional) The seepage coeffcient of reservoir storage. The seepage is computed as the product of |
seepageObject |
(optional) An object; from either of classes of |
geometry |
A list of reservoir geometric specifications:
|
plant |
A list of power plant specifications. It is provided if
|
penstock |
(optional) A list of penstock specifications. It is provided if
|
initialStorage |
(optional) The initial stored water at the reservoir in the first step of the simulation (MCM). If is missing the the function iterate to carry over the reservoir. |
Value
An object from class of list
See Also
default function for class of createReservoir
Description
this function constructs an object from class of createReservoir, which is able to simulate a storage reservoir under given a sort of demand(s).
Usage
## Default S3 method:
createReservoir(type='storage',
name='unknown',
priority=NA,
downstream=NA,
netEvaporation=NA,
seepageFraction=NA,
seepageObject=NA,
geometry=list(storageAreaTable=NULL,
storageElevationTable=NULL,
dischargeElevationTable=NULL,
deadStorage=NULL,
capacity=NULL),
plant=list(installedCapacity=NULL,
efficiency=NULL,
designHead=NULL,
designFlow=NULL,
turbineAxisElevation=NULL,
submerged=FALSE,
loss=0),
penstock=list(diameter=NULL,
length=NULL,
roughness=110),
initialStorage=NA)
Arguments
type |
A string: the type of the reservoir being instantiated: by default 'storage', however, it can be 'hydropower' |
name |
(optional) A string: the name of the reservoir. |
priority |
(optional) An integer: the supplying priority. |
downstream |
(optional) An object; from either of classes of |
netEvaporation |
A vector: is a vector of net evaporation depth time series at the location of dam site (meter). If omitted, the evaporation is assumed to be zero. |
seepageFraction |
(optional) The seepage coeffcient of reservoir storage. The seepage is computed as the product of |
seepageObject |
(optional) An object; from either of classes of |
geometry |
A list of reservoir geometric specifications:
|
plant |
A list of power plant specifications. It is provided if
|
penstock |
(optional) A list of penstock specifications. It is provided if
|
initialStorage |
(optional) The initial stored water at the reservoir in the first step of the simulation (MCM). If is missing the the function iterate to carry over the reservoir. |
Value
An object from class of createReservoir
See Also
Constructor for class of createRiver
Description
this function constructs an object from class of createRiver, which is able to act as a chanel or resource to supply a seort of demand(s).
Usage
createRiver(name, downstream, seepageFraction,
seepageObject, discharge, priority)
Arguments
name |
(optional) A string: the name of the river |
downstream |
(optional) An object; from either of classes of |
seepageFraction |
(optional) The seepage coeffcient of river discharge flow. The seepage is computed as the product of |
seepageObject |
(optional) An object; from either of classes of |
discharge |
(optional) A vector: is a vector of river discharge time series (MCM). |
priority |
(optional) An integer: the supplying priority. |
Value
An object from class of createRiver
Author(s)
Rezgar Arabzadeh
See Also
base function for class of createRiver
Description
this function constructs an object from class of createRiver, which is able to act as a chanel or resource to supply a seort of demand(s).
Usage
## S3 method for class 'base'
createRiver(name, downstream, seepageFraction,
seepageObject, discharge, priority)
Arguments
name |
(optional) A string: the name of the river |
downstream |
(optional) An object; from either of classes of |
seepageFraction |
(optional) The seepage coeffcient of river discharge flow. The seepage is computed as the product of |
seepageObject |
(optional) An object; from either of classes of |
discharge |
(optional) A vector: is a vector of river discharge time series (MCM). |
priority |
(optional) An integer: the supplying priority. |
Value
An object from class of list
See Also
default function for class of createRiver
Description
this function constructs an object from class of createRiver, which is able to act as a chanel or resource to supply a seort of demand(s).
Usage
## Default S3 method:
createRiver(name = "river1",
downstream = NA,
seepageFraction = NA,
seepageObject = NA,
discharge = NA,
priority = NA)
Arguments
name |
(optional) A string: the name of the river |
downstream |
(optional) An object; from either of classes of |
seepageFraction |
(optional) The seepage coeffcient of river discharge flow. The seepage is computed as the product of |
seepageObject |
(optional) An object; from either of classes of |
discharge |
(optional) A vector: is a vector of river discharge time series (MCM). |
priority |
(optional) An integer: the supplying priority. |
Value
An object from class of createRiver
See Also
base function for diversion simulation
Description
Given a sort of demand(s), diversionRouting function enable us to simulate the performance and effect of a diversion dam under a givn recharge time series, inflow, on the drainage network.
Usage
diversionRouting(demand=NA, priority = NA,
capacity, inflow, simulation)
Arguments
demand |
A matrix: is column-wise matrix of demands, at which the rows presents demands for each time step and columns are for different individual demand sites (MCM). |
priority |
A vector: is a vector of priorities associated to |
capacity |
The maximum capacity of diversion dam (CMS). |
inflow |
A vector : a vector of water flowing into the diversion (MCM) |
simulation |
A list: |
Value
the diversionRouting function returns a list of features given as below:
-
release: a matrix of release(s) equivalant to eachdemand(MCM) -
diverted: a vector of diverted volumes (MCM), release(s) are included -
overflow: a vector of overflow passing through the diversion (MCM)
Author(s)
Rezgar Arabzadeh
See Also
Examples
demand <-matrix(rnorm(480,10,3),120)
priority <-sample(1:3,4,replace=TRUE)
capacity <-12
inflow <-rlnorm(120,log(50),log(4))
simulation <-list(start='2000-01-01',end='2009-12-29',interval='month')
res<-diversionRouting(demand=demand,
priority=priority,
capacity=capacity,
inflow=inflow,
simulation=simulation)
plot(ecdf(res$diverted$diverted),xlab='cms',ylab='exceedance probability')
plot method for an object from class of createArea
Description
plot method for objects inherited from class of createArea
Usage
## S3 method for class 'createArea'
plot(x,...)
Arguments
x |
an object from class of |
... |
other objects that can be passed to |
Author(s)
Rezgar Arabzadeh
See Also
plot method for an WRSS object
Description
plot method for objects inherited from class of sim
Usage
## S3 method for class 'sim'
plot(x,...)
Arguments
x |
an object from class of |
... |
other objects that can be passed to |
Author(s)
Rezgar Arabzadeh
See Also
base function for reservoir simulation
Description
Given a sort of demand(s), reservoirRouting function simulates the effect of a dam under givn hydrometeorological time series, e.g. inflow and netEvaporation, on the drainage network.
Usage
reservoirRouting(type='storage',
inflow,
netEvaporation=NA,
demand=NA,
priority=NA,
seepageFraction=NA,
geometry=list(storageAreaTable=NULL,
storageElevationTable=NULL,
dischargeElevationTable=NULL,
deadStorage=0,
capacity=NULL),
plant=list(installedCapacity=NULL,
efficiency=NULL,
designHead=NULL,
designFlow=NULL,
turbineAxisElevation=NULL,
submerged=FALSE,
loss=0),
penstock=list(diameter=NULL,
length=0,
roughness=110),
initialStorage=NA,
simulation)
Arguments
type |
A string: the type of the reservoir being instantiated: by default 'storage', however, it can be 'hydropower' |
inflow |
A vector : a vector of water flowing into the diversion (MCM) |
netEvaporation |
A vector: is a vector of net evaporation depth time series at the location of dam site (meter). If omitted, the evaporation is assumed to be zero. |
demand |
A matrix: is column-wise matrix of demands, at which the rows presents demands for each monthly time steps and columns are for different individual demand sites (MCM). |
priority |
(optional) A vector: is a vector of priorities associated to |
seepageFraction |
(optional) The seepage coeffcient of reservoir storage. The seepage is computed as the product of |
geometry |
A list of reservoir geometric specifications:
|
plant |
A list of power plant specifications. It is provided if
|
penstock |
(optional) A list of penstock specifications. It is provided if
|
initialStorage |
(optional) The initial stored water at the reservoir in the first step of the simulation (MCM). If is missing the the function iterate to carry over the reservoir. |
simulation |
A list: |
Value
the reservoirRouting function returns a list of features given as folows:
-
release: a matrix of release(s) equivalant to eachdemand(MCM) -
spill: a vector of spilage time series (MCM) -
seepage: a vector of steepage time series (MCM) -
storage: a vector of storage time series (MCM) -
loss: a vector of evaporation loss time series (MCM)
Author(s)
Rezgar Arabzadeh
References
Yeh, William WG. "Reservoir management and operations models: A state of the art review." Water resources research 21.12 (1985): 1797-1818.
See Also
Examples
type <-c('storage','hydropower')
demand <-matrix(rnorm(480,10,3),120)
priority <-sample(1:3,4,replace=TRUE)
inflow <-rlnorm(120,log(50),log(4))
netEvaporation <-rnorm(120,0.4,0.1)
simulation <-list(start='2000-01-01',end='2009-12-29',interval='month')
seepageFraction<-0.05
geometry <-list(storageAreaTable=cbind(seq(0,100,10),seq(0,10,1)),
storageElevationTable=cbind(seq(0,100,10),seq(0,200,20)),
dischargeElevationTable=cbind(seq(0,50,10),seq(0,10,2)),
deadStorage=50,
capacity=100)
plant <-list(installedCapacity=50,
efficiency=cbind(c(5,25,45),c(0.5,0.9,0.7)),
designHead=c(100,200),
designFlow=c(10,40),
turbineAxisElevation=5,
submerged=TRUE,
loss=2)
penstock <-list(diameter=2,
length=50,
roughness=110)
#-----Storage Reservoir----------
reservoirRouting(type=type[1],
inflow=inflow,
netEvaporation=netEvaporation,
demand=demand,
priority=priority,
seepageFraction=seepageFraction,
geometry=geometry,
plant=plant,
penstock=penstock,
simulation=simulation)
## Not run:
##-----Takes Several Minutes----------
#-----Hydropower Reservoir with demand----------
reservoirRouting(type=type[2],
inflow=inflow,
netEvaporation=netEvaporation,
demand=demand,
priority=priority,
seepageFraction=seepageFraction,
geometry=geometry,
plant=plant,
penstock=penstock,
simulation=simulation)
#-----Hydropower Reservoir----------
reservoirRouting(type=type[2],
inflow=inflow,
netEvaporation=netEvaporation,
priority=priority,
seepageFraction=seepageFraction,
geometry=geometry,
plant=plant,
penstock=penstock,
simulation=simulation)
## End(Not run)
Rippl's method
Description
Computes the Rippl-no-failure storage for given set of discharges and target.
Usage
rippl(discharge,target,plot=TRUE)
Arguments
discharge |
a vector of natural discharge at the reservoir site. |
target |
a vector of demand time series with length equal that of |
plot |
logical: whether plot the Rippl's method process or merely report the result. |
Value
no-failure storage value for the given time series, discharge and target.
References
Rippl, Wengel. The capacity of storage reservoirs for water supply. Van Nostrand's Engineering Magazine (1879-1886) 29.175 (1883): 67.
See Also
Examples
## Not run:
rippl(Nile,mean(Nile)*0.95)
## End(Not run)
risk-based criteria
Description
this function returns risk-based criteria for demand site(s) built-in the object inherited from class of sim.
Usage
risk(object , s.const = 0.95)
Arguments
object |
an object from class of |
s.const |
satisfactory constant: a value in [0, 1] interval, which refers to the level at which if a demand is supplied over the |
Details
This function computes the riks criteria based on the formulations proposed by Hashimoto et.al (1982).
Value
a matrix of criteria
Author(s)
Rezgar Arabzadeh
References
Hashimoto, Tsuyoshi, Jery R. Stedinger, and Daniel P. Loucks. "Reliability, resiliency, and vulnerability criteria for water resource system performance evaluation." Water resources research 18.1 (1982): 14-20.
See Also
Examples
Res<-createReservoir(name="R1",type='storage',
netEvaporation=rnorm(120,0.5,0.1),
geometry=list(deadStorage= 10,
capacity= 700,
storageAreaTable= cbind(seq(0,900,100),seq(0,9,1))))
R<-createRiver(name="Riv1",downstream=Res,discharge=rnorm(120,500,4))
waterVariation<-round(sin(seq(0,pi,length.out=12))*
100/sum(sin(seq(0,pi,length.out=12))))
D1<-createDemandSite(name ="D1",
demandParams=list(waterUseRate=5,
waterVariation=waterVariation,
cropArea=500),
suppliers=list(Res),priority=1)
D2<-createDemandSite(name ="D2",
demandParams=list(waterUseRate=5,
waterVariation=waterVariation,
cropArea=500),
suppliers=list(Res),priority=2)
D3<-createDemandSite(name ="D3",
demandParams=list(waterUseRate=5,
waterVariation=waterVariation,
cropArea=500),
suppliers=list(Res),priority=3)
area<-createArea(simulation=list(start='2000-01-01',end='2009-12-29',interval='month'))
area<-addObjectToArea(area,R)
area<-addObjectToArea(area,Res)
area<-addObjectToArea(area,D1)
area<-addObjectToArea(area,D2)
area<-addObjectToArea(area,D3)
risk(sim(area))
base function for rivers and reachs simulation
Description
Given a sort of demand(s), riverRouting function enable us to simulate rivers and channels under givn a hydrologic time series, inflow, and optional demand(s).
Usage
riverRouting(demand=NA, priority = NA, discharge, seepageFraction=NA, simulation)
Arguments
demand |
(optional) A matrix: is column-wise matrix of demands, at which the rows presents demands for each time step and columns are for different individual demand sites (MCM). |
priority |
(optional) A vector: is a vector of priorities associated to |
discharge |
(optional) A vector : a vector of water flowing into the diversion (MCM) |
seepageFraction |
(optional) The seepage coeffcient of river discharge flow. The seepage is computed as the product of seepageFraction and river discharge. It is in |
simulation |
A list: |
Value
the riverRouting returns a matrix of release(s) corresponding to each demand(s).
Author(s)
Rezgar Arabzadeh
See Also
Examples
demand <-matrix(rnorm(480,15,3),120)
priority <-sample(1:3,4,replace=TRUE)
discharge <-rlnorm(120,log(50),log(4))
simulation <-list(start='2000-01-01',end='2000-04-29',interval='day')
riverRouting(demand = demand ,
priority = priority ,
discharge = discharge,
simulation= simulation)
WRSS objects connector
Description
this function connects a base object as a either of: 'downstream', 'supplier', 'leakageObject', 'seepageObject', or 'divertObject' to a target object, which are both instantiated by WRSS constructors.
Usage
set.as(base,target,type='downstream')
Arguments
base |
An object; from either of classes of |
target |
An object; from either of classes of |
type |
the type of |
Value
an object from class of target object.
Author(s)
Rezgar Arabzadeh
See Also
Constructor for class of sim
Description
sim simulates an object inherited from class of createArea using Standard Operating Policy (SOP).
Usage
sim(object)
Arguments
object |
an object inherited from class of |
Value
an object inherited from class of sim.
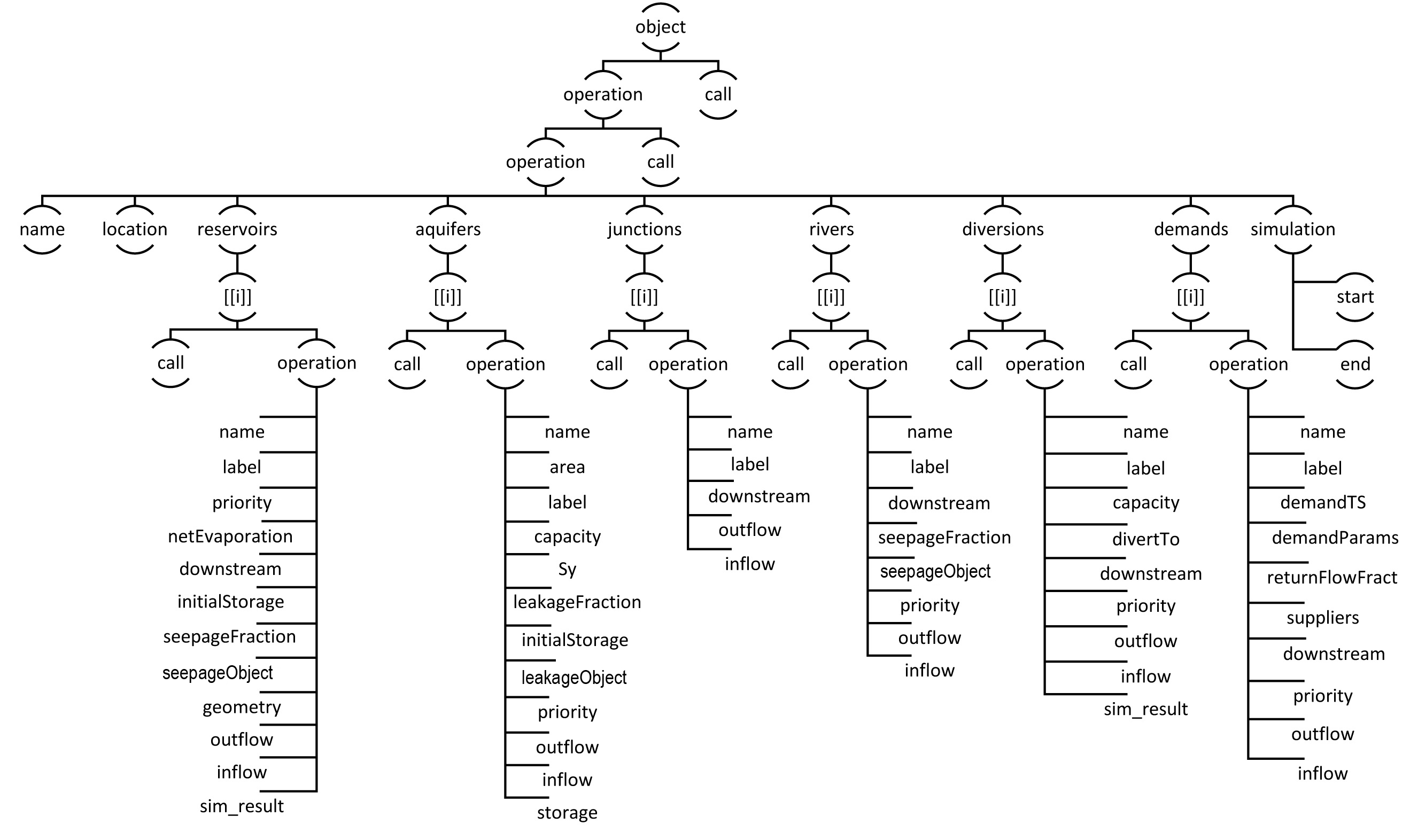
Address keys to access components built-in an object inherited from class of sim is as figure below:
Author(s)
Rezgar Arabzadeh
References
Loucks, Daniel P., et al. Water resources systems planning and management: an introduction to methods, models and applications. Paris: Unesco, 2005.
See Also
base function for class of sim
Description
sim simulates an object inherited from class of createArea using Standard Operating Policy (SOP).
Usage
## S3 method for class 'base'
sim(object)
Arguments
object |
an object inherited from class of |
Value
an object inherited from class of list and including features as list(s), which are accessable as follows:
reservoirs: operation$reservoirs rivers: operation$rivers junctions: operation$junctions aquifers: operation$aquifers diversions: operation$diversions demands: operation$demands
See Also
default function for class of sim
Description
sim simulates an object inherited from class of createArea using Standard Operating Policy (SOP).
Usage
## Default S3 method:
sim(object)
Arguments
object |
an object inherited from class of |
Value
an object inherited from class of sim and including features as list(s), which are accessable as follows:
reservoirs: $operation$operation$reservoirs rivers: $operation$operation$rivers junctions: $operation$operation$junctions aquifers: $operation$operation$aquifers diversions: $operation$operation$diversions demands: $operation$operation$demands
See Also
data of Zarrineh-rud river basin
Description
The zarrineh object, is a list of objects including time series and detail a five-reservoir systen in the Zarrineh-rud river basin.
Format
list object
References
Iran Water Resources Management Company, 2016.